Distillation Column P&Id - Here in this video, i explain how to draw p&id of distillation column with complete instrumentation loop in autocad.

Distillation Column P&Id - Here in this video, i explain how to draw p&id of distillation column with complete instrumentation loop in autocad.. Distillation columns present a hazard in that they contain large inventories of flammable boiling liquid, usually under pressure. This documentation is written by sigurd skogestad. You will get clear and each loop adding. Distillation columns help to separate liquid components with different boiling points. Figure 2 the mpc is shown setting tcs that manite reflux and boilup distillation column control textbf p i diagram.

The design of a distillation column requires extensive research, careful calculations, and an overall economic analysis. Includes the basic equipment layout, basic process control systems, some interlocks. Hey guys, as part of my final year project, i have to prepare a p&id for a distillation column that i have designed. Flooding is a common abnormal process condition wherein the distillation column stops generating a separation, thus causing the quality of the top and/or bottom products to go off. Many of the tall, thin towers which may be seen in an oil refinery or chemical plant are distillation columns.

Distillation Column P Id Diagram - Food Ideas
Distillation Column P Id Diagram - Food Ideas from www.journals.elsevierhealth.com
Distillation column p&id distillation distillation eau de vie distillation alcohol vacuum distillation inspecting distillation towers distillation and absorption 2006 distillation alcohol at home distillation water treatment. The concentrations at each stage or tray are highly correlated. View distillation columns research papers on academia.edu for free. Ben granger, 2016 scott smith, 2015 and harry poppick 2015. Step by step on how to design a distillation column with all equations and formulas. Get info of suppliers, manufacturers, exporters, traders of distillation columns for buying in india. In designing a distillation column, the thermodynamics of the vapor and liquid phases must be understood. Refer to figure 2 for all the connections to the distillation column and use figure 1 to get an understanding of the pipe circuit.

Figure 2 the mpc is shown setting tcs that manite reflux and boilup distillation column control textbf p i diagram.

On the other hand, the liquid. Process in which a liquid or vapour mixture of two or more substances is separated into its component fractions of desired purity, by the application and removal of heat. The design of a distillation column requires extensive research, careful calculations, and an overall economic analysis. Provides in depth analysis to the procedure, application and method involved.descrição completa. Here in this video, i explain how to draw p&id of distillation column with complete instrumentation loop in autocad. Distillation column p id diagram. View distillation columns research papers on academia.edu for free. Abstract neural network modeling (nnm) was implemented for monitoring and control applications on two actual distillation columns: Many of the tall, thin towers which may be seen in an oil refinery or chemical plant are distillation columns. Distillation column p&id distillation distillation eau de vie distillation alcohol vacuum distillation inspecting distillation towers distillation and absorption 2006 distillation alcohol at home distillation water treatment. Due to their large number. Hey guys, as part of my final year project, i have to prepare a p&id for a distillation column that i have designed. You can here find nonlinear and linear dynamic models of a continuous distillation column for use with matlab and/or simulink.

The design of a distillation column requires extensive research, careful calculations, and an overall economic analysis. Flooding is a common abnormal process condition wherein the distillation column stops generating a separation, thus causing the quality of the top and/or bottom products to go off. Refer to figure 2 for all the connections to the distillation column and use figure 1 to get an understanding of the pipe circuit. A distillation column is the major piece of equipment use to distill or separate liquid mixtures into the individual components comprising the total mixture. Ben granger, 2016 scott smith, 2015 and harry poppick 2015.

User-Friendly Interface Increases Process Control ...
User-Friendly Interface Increases Process Control ... from bioprocessintl.com
Choice between plate and packed column. Distillation is a commonly known method for separation of two liquid components with different boiling points. Includes the basic equipment layout, basic process control systems, some interlocks. Ben granger, 2016 scott smith, 2015 and harry poppick 2015. Step by step on how to design a distillation column with all equations and formulas. You will get clear and each loop adding. Provides in depth analysis to the procedure, application and method involved.descrição completa. Jian gong and fengqi you.

Includes the basic equipment layout, basic process control systems, some interlocks.

The butane splitter tower and the gasoline stabilizer. A distillation column is the major piece of equipment use to distill or separate liquid mixtures into the individual components comprising the total mixture. Provides in depth analysis to the procedure, application and method involved.descrição completa. The design of a distillation column requires extensive research, careful calculations, and an overall economic analysis. You can here find nonlinear and linear dynamic models of a continuous distillation column for use with matlab and/or simulink. In general, distillation column models are generally good test cases for nonlinear model reduction and identification. Refer to figure 2 for all the connections to the distillation column and use figure 1 to get an understanding of the pipe circuit. In designing a distillation column, the thermodynamics of the vapor and liquid phases must be understood. Download & view distillation column p&id as pdf for free. Distillation columns are key unit operations in traditional chemical engineering, especially in the oil and gas industry. Many of the tall, thin towers which may be seen in an oil refinery or chemical plant are distillation columns. A distillation column is an essential item used in the distillation of liquid mixtures to separate the mixture into its component parts, or fractions, based on the differences in volatilities. Ben granger, 2016 scott smith, 2015 and harry poppick 2015.

The ease of separation through distillation usually depends on the difference between boiling points. Semua sistem kawalan dimasukkan dalam p&id sebelum reka bentuk 3d. Distillation columns present a hazard in that they contain large inventories of flammable boiling liquid, usually under pressure. The distillation column seperats two or more liquids based on the differences in their volitility. You will get clear and each loop adding.

Typical Process Flow Diagrams (PFDs) - EnggCyclopedia
Typical Process Flow Diagrams (PFDs) - EnggCyclopedia from www.enggcyclopedia.com
Distillation column p&id distillation distillation eau de vie distillation alcohol vacuum distillation inspecting distillation towers distillation and absorption 2006 distillation alcohol at home distillation water treatment. The distillation column seperats two or more liquids based on the differences in their volitility. Hey guys, as part of my final year project, i have to prepare a p&id for a distillation column that i have designed. Distillation is a common unit operation, which is used to separate or purify components in a feed stream. Download & view distillation column p&id as pdf for free. The ease of separation through distillation usually depends on the difference between boiling points. This documentation is written by sigurd skogestad. Abstract neural network modeling (nnm) was implemented for monitoring and control applications on two actual distillation columns:

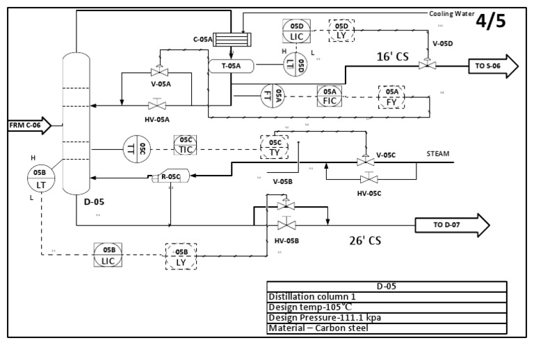
Refer to figure 2 for all the connections to the distillation column and use figure 1 to get an understanding of the pipe circuit.

In general, distillation column models are generally good test cases for nonlinear model reduction and identification. The minimum reflux ratio also depends on the vle data of. The first step of the process for designing a distillation column is to determine the minimum reflux ratio, and the number of trays required to obtain the desired separation. Distillation is a common unit operation, which is used to separate or purify components in a feed stream. Distillation column p id diagram. The ease of separation through distillation usually depends on the difference between boiling points. Ben granger, 2016 scott smith, 2015 and harry poppick 2015. Here in this video, i explain how to draw p&id of distillation column with complete instrumentation loop in autocad. Ini adalah penting untuk memastikan keselamatan peralatan. A fractionating column or fractional column is an essential item used in the distillation of liquid mixtures to separate the mixture into its component parts, or fractions, based on the differences in volatilities. In designing a distillation column, the thermodynamics of the vapor and liquid phases must be understood. This documentation is written by sigurd skogestad. The butane splitter tower and the gasoline stabilizer.

Related : Distillation Column P&Id - Here in this video, i explain how to draw p&id of distillation column with complete instrumentation loop in autocad..